财务自由:重要的不是你站在什么位置,而是你朝着什么方向!

老狼牙:医药政策-大事件2018年基药目录

名家观点 现金刘 11141℃

来源链接:https://xueqiu.com/7972500030/115739151

写在前面的话

基本药物目录中的药品医保报销价为中标价也就是说100%报销

好久没总结医药政策因为让人寒心仿制药一致性评价没搞完通过的还没全国挂网挂网的没有进院进院的没有取代原研药在这关口又集采GPO又联动又医保支付价…..而药企又开始提价双方对搏也就是说政策与行业是对立的这个是不是有点头痛

近期内蒙古公布的用药前20中氯吡格雷前三但只有波立维

10月25日出来了大事件2018年基药目录公布了有三年的时间国家基本用药目录是医药市场中的免死全牌二次议价集采两票制等等在这个目录上的品种都会妥协一下所以可见重要性

现在开始总结

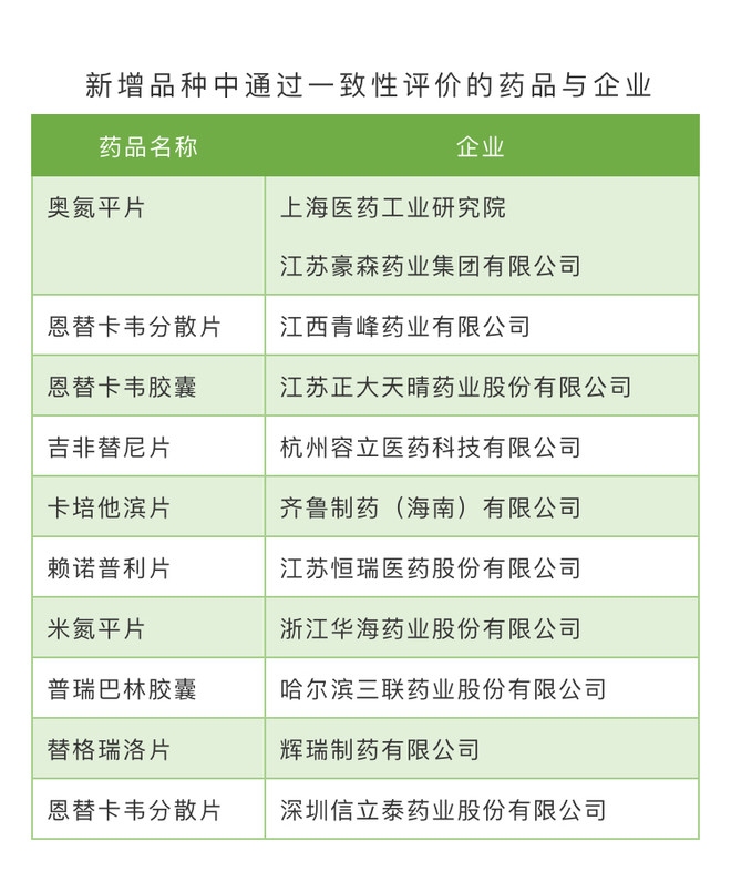
一 一致性评价的产品

信立泰有两个因为替格瑞洛视为通过一致性评价并已上市天津等地区已经增补挂网

另外美国共线的产品也有优势

目前华海药业的投资逻辑就是有得多的仿制药储备上午在雪球留言聊天时只见已经准备好资金背水一战

我也写了真实看法华海2018年的业绩受到拖累目前不能进军太早至少看第三季度财报判断一下基本面的变化

好比一美女生病了大家都想娶但我们首先做的是去医院把感冒治好如果不只是感冒我们还得耐心一下对不

肿瘤药进了很多可见国家的态度就是让病人减轻负担

再说下基药目录中的产品医保报销是按中标价报销也就是说100%报销

索磷布韦维帕他韦片是全球首个也是国内唯一一个全口服泛基因型单一片剂的丙肝治疗新药理论上可以使国内约80%的丙肝病毒感染者达到治愈的效果在我国临床治疗的需求非常高

生产企业 Gilead Sciences Ireland UC

所以相关疾病国产的品种就要慌了大竞品来了擦亮眼睛赶快总结 [空仓] [空仓] [空仓] [空仓]

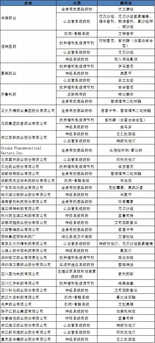
赛兄在目录内剔除上市药品目录集内国内企业2018年新批准上市的创新药品种筛选出了40个品种

相关厂家如下

赛柏蓝又在40个品种中有6个品种为国内创新药其余34个为仿制药6个国内创新品种大多为独家品种并且有一定的销售基础34个仿制药品种大多不止一家企业生产和销售据初步估计这些仿制药涉及国内市场规模约为875亿元左右具体情况如下表

@TOPCP @牛氓的胜利 @只买医药股 @今日话题

华海的产品依然领先可见2018年事件过后未来的潜力

$信立泰(SZ002294)$ $华海药业(SH600521)$

转载请注明:www.51xianjinliu.com » 老狼牙:医药政策-大事件2018年基药目录

喜欢 (0)or分享 (0)