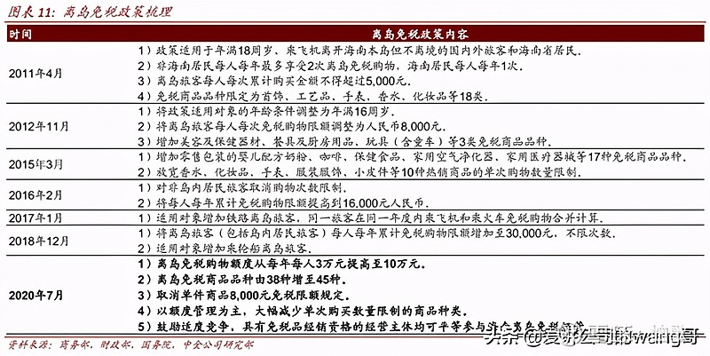
2019年中国人购买免税商品规模超过2000亿,然而却有七成是贡献给了境外市场,其中至少1000亿是贡献给了韩国,使其成为全球最大免税市场。 另一方面,全球奢侈品消费中,约三分之一是中国人购买,而这其中又只有三分之一左右的奢侈品消费是在国内市场购买,而其余大部分消费是贡献给了海外市场。 因此,如果能让这些上千亿外流的钱,回流到国内拉动内需,会对经济恢复有不小的帮助。预计未来几年免税市场将持续受益政策放宽,高速成长。中免作为市占率超90%的绝对寡头,最为受益。 中免的生意做得如何? 1、机场渠道贡献一半营收,海南渠道贡献六成利润(2020年情况除外) 根据2019年财报,公司96%以上的收入来自免税业务。 营收构成上,各大机场渠道营收占比54%(这块以上海机场为主,贡献六成),海南三亚海棠湾营收占比22%(这块以三亚国际免税城为主,贡献四分之三),这两大渠道贡献了近八成收入。 而净利润构成上,由于机场租金昂贵,收入占比高却利润占比低,因此三亚国际免税城对中免的净利润贡献最大,占到净利润的六成。 2、公司2020年业绩逆势增长,海南渠道贡献大半的营收和利润 2020年业绩快报显示,尽管疫情对机场冲击很大,但中免依旧逆势高增长,营收526.18亿,同比增长8.24%,扣非业绩59.4亿,同比增长55.05%。 分渠道来看,由于机场受疫情影响和海南政策放开,海南离岛免税渠道大幅增长,成为营收和净利润的最主要来源。 中免为什么吸金能力这么强? 免税赛道基因有其天生的垄断优势,主要在于免税牌照由国家集中统一管理发放,审批门槛极高,目前国内仅发放了10张,牌照非常稀缺,而中免实际持有其中3张。 何况,中免的实控人国务院国资委,强大的央企背景给公司带来得天独厚的政策优势。 然而,在引导海外消费回流的背景下,免税行业放开是大势所趋,免税牌照不会永远稀缺下去,因此中长期的核心竞争力不会限于牌照,更看规模效应、供应渠道和营运能力。中免相比国内竞争对手,还有如下优势: 一、规模优势 中免通过近几年分别收购控股日上中国、日上上海、海免这3家公司后,市占率超过90%,呈现一家独大的单寡头格局,规模效应显著。 因此,在品牌丰富度上,中免的合作品牌数量是国内其他竞争对手的2-3倍。 与此同时,中免对产业链上下游的话语权也增强,对它们的资金占款也在逐年增加,近三年复合增速超60%,2020年上半年占款金额达34亿,占营收17.6%。 为了感谢大家的支持,我研究了两百多只个gu,结合大数据分析,选了十只2021金gu。公司业绩良好连续四年近利润保持良好增长,且公司经过前期调整,处于严重低估状态,筑底吸筹已基本完成,当下资金开始抢筹,启动信号明显,极大概率成为跨年翻倍gu。投资是认知的变现。学习交流的重要性,毋庸置疑,老地方,详情“咘焗徽。悻 : jty7356。备‘雪友’,即可获取研读! 哪怕是面对“包租公”上海机场,中国中免也彰显出强大的话语权。此前在与上海机场新签协议中,去掉了“保底协议”,也就是原本41.58亿的保底租金大幅下降70%,最后上海机场2020年只收到11.56亿租金,促使中免2020年的净利润增加三成。 二、渠道力 国内免税渠道主要是三种:机场、海南离岛、市内,其中以海南离岛和机场为主,市内渠道体量还很小。 1、机场渠道:中免卡位北上广等国内客流量最大的机场 机场的存在,一方面能集中汇聚大量客流,另一方面国际大机场本身也是对购买力较强的高净值客户的一种天然筛选。 中免收购的日商上海对应上海浦东和虹桥机场,中免收购的日上中国对应北京首都国际机场和大兴机场。其中2020年上海浦东机场的客运吞吐量已位居全球第一,中免与北上广枢纽机场的合同至少到2025年。 尽管机场由于店铺资金昂贵、扣点率较高,收入高但净利率较低,但是机场免税的巨大规模,有助于提升中免的规模效应和品牌优势,后疫情时期机场客流恢复后,仍然会是贡献收入的主力。 因此,如果说机场擅长“揽客”,那海南离岛就是擅长“赚钱”,那海南免税市场怎么这么赚钱? 2、海南离岛免税渠道:受益政策放开,有望成为国内免税第一渠道 2020年6月29日发布的《关于海南离岛旅客免税购物政策的公告》,包括客单价从人均3万提高到10万,取消单件限额8000元规定,增加7种品类,件数限制放开等。在机场渠道受疫情压制的背景下,海南离岛免税市场面临巨大扩容预期,有望承接大量免税需求,尤其是海外免税的回流。 2019年海南离岛市场占国内免税市场的四分之一,2020年海南离岛免税2020年的销售额达275亿(同比增长104%),若毛估一下,根据中免526亿的营收和90%市占率来测算,2020年海南离岛免税收入占全国免税市场近六成,已然是最大渠道,而中免作为单寡头,受益明显。 细分来看,中免在海南离岛渠道中,三亚海棠湾的环球免税城贡献75%的收入,是其业绩的主要动力。 三、营运能力 其实中免面临的竞争对手不仅仅是国内,更是海外。目前由于海外疫情冲击,预计中免在全球市占率将由第四上升为全球第一。 相比海外免税巨头,中免也有着自己在盈利能力上的优势,净利率和周转天数比肩海外龙头。比如净利率远高于过于依赖机场渠道的瑞士免税巨头Dufry(2019年市占率全球第一),也高于过于依赖中国游客的韩国免税巨头新罗(2019年市占率全球第三)。 此外,中免在一些重要免税招标中也体现出不俗的运营实力。比如在首都机场、大兴机场和香港机场的竞标中,中免租金出价并不是第一,但最后却能以其他方面的综合评分优势击败其他对手,最终胜出。 四、未来增长点 1、海南离岛渠道 先说离岛免税行业空间,海南省极其重视免税产业,目前2020年已完成300亿销售目标,而2022年目标是1000亿,2025年规模有望达到2000亿(届时占旅游收入七成左右),2030年7000-8000亿(届时大概占全国免税市场的一半),以此测算离岛免税的未来十年的复合增长率超30%。 分区域来看,三亚这块的重点是提升客户的进店渗透率和复购率(比如面向过去180天内离岛的游客,开展离岛线上补购活动),而海口则是计划建一个更大的海口国际免税城,2022年6月投入使用。 2、机场渠道 由于疫情冲击,机场主要靠增加线上直邮来填补收入缺口,2020年6月机场的线上免税收入已超过线下,因此在机场客流彻底恢复之前,线上直邮显现出巨大成长空间。 后疫情时代来看,提高机场中转率也是提升销售规模的关键。目前上海机场中转率仅12%,远低于香港机场的25%和亚特兰大机场的60%,因此上海机场建造卫星厅,也是有助于吸引更多中转航线,增加免税店运营面积。 3、市内渠道 目前国内市内免税市场体量还很小,仅14家市内免税店,分别由中服免税(8家)、中免(5家)、中侨免税(1家)这三家公司三分天下。目前中免虽然抢先布局,但持有的市内牌照暂时不对内地同胞开放,未来将静待市内免税牌照进一步放开。 五、估值 根据券商一致性预测,预计中国中免2021年净利润111.32亿,相比2020年的59.4亿,同比增长87.4%,结合当前6012亿总市值,对应2021年PE大约54倍,由于2020年疫情冲击,当前的PE不具备参考性。 关于估值中枢,中国中免的市占率是2018年达到84%的,与当前的90%相差不大,因此以2018年为界,测算估值中枢,但剔除情况特殊的2020年,得出2018-2019年这两年间估值中枢是39.7倍。 由于免税行业是一个未来10年增速可达30%的增量行业,中免作为市场单寡头,未来肯定还有巨大空间,但需要静待估值调整到位。 $中国中免(SH601888)$ 作者:恤歌原文链接:https://xueqiu.com/9165160173/172974699 转载请注明:www.51xianjinliu.com » 中国中免是如何修炼成免税王的 喜欢 (0)or分享 (0)