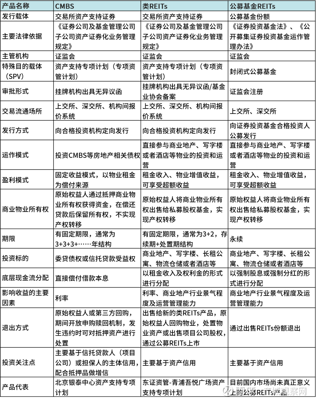
一、资产证券化 1、资产证券化的基本概念 广义的资产证券化是指某一资产或资产组合采取证券资产这一价值形态的资产运营方式,狭义的资产证券化是指信贷资产证券化。 2、国际上地产资产证券化不同类型的异同 国际上地产资产证券化主要分为CMBS和REITs两种类型,这两种产品从属性、运作模式、商业物业所有权、期限、投资标的、底层现金流分配、影响收益的主要因素和退出方式上均有不同之处,而这两种产品均给房企提供融资渠道,回收资金。其中权益型的REITs产品因其独有的产权转移和利润分配的特性颇受房地产企业的青睐,因此REITs的发展势必会给房企提供新视野、新气象。 图表:海外房企资产证券化产品分类 二、国外REITs基本情况与发行背景 1、海外REITs的发展情况 REITs最早在1960年诞生于美国,目前世界上已有44个国家和地区推出REITs制度。但不论从发展历史、市场规模还是整体成熟度来看,美国仍遥遥领先其他主要国家和地区。亚洲地区日本和新加坡的市场起步都于2000年代初,欧洲国家中英国、德国的起步时间则在2007年前后,实际上REITs市场的发展时间都不长。2019年末全球公募REITs市值约2万亿美元,美国是主体市场。截至2019年底美国公募REITs市值近1.3万亿美元,占全球公募REITs总市值的比重高达65%;日本和澳大利亚公募REITs市值均超千亿美元,占比分别为7%和5%;英国、新加坡、法国和加拿大公募REITs市值则位于500-1,000亿美元。其中,房地产为这些市场的主要资产类别,在新加坡、美国、澳大利亚,公募REITs的市值更是占投资用途的房地产资产的30%以上,可以说公募REITs在房地产市场是占很大一部分比例的,普遍接受度很高,市场管理模式较为完善。 图表:全球各地区REITs市值 图表:全球主要国家和地区REITs占比 在亚洲市场,截至2019年12 月31 日,亚洲市场上共有178支REITs,总市值达2,924 亿美元,同比增长约25%,各物业类型REITs均有涉及,其中综合物业类型REITs数量最多,共有70支。而数据中心类型REITs虽仅有新加坡吉宝数据中心房地产投资信托一支,但却不容小觑,未来很有可能会成为多元化发展趋势的主导者。以中国为例,国内的数据中心市场规模大幅度扩张,运营商急需抢占市场份额,资金需求较大,因此对REITs颇为青睐。 图表:亚洲各物业类型REITs数量 从市场层面,亚洲市场上占据主导地位的区域主要是日本、新加坡、香港三地,市值合计占比达93%,可以看出REITs主要还是在房地产行业较为成熟的国家和区域比较活跃。 图表:亚洲各大交易所REITs总市值 2、REITs发展的两个关键因素 (1)海外REITs市场多在经济下行周期诞生 绝大多数国家和地区在出现经济危机或经济衰退时(尤其是房地产市场出现系统性风险时)出台设立REITs。我们认为各个国家创设REITs的诉求主要集中在两个方面,一是需要嫁接资本市场来为实体市场融资,二是需要二级市场平台来实现部分资产处置和金融风险疏解的功能。但创新往往由危机所酝酿,我们因此可以观察到不少市场创设(或深度改革)REITs的时点在于宏观经济和房地产市场发生系统性衰退(或降速)之后,虽然需要应对的问题和症结不尽相同,但时点上可以说有类似之处。 发达经济体在经历经济低迷期后推出REITs:美国在1960年修改《国内税改法案》前经历了1956-1958年的经济低迷期,战后大量房地产供应无法消化;20世纪90年代初期美国商业地产泡沫正式将REITs推到前台,整个行业进入了大爆发时期;澳大利亚在上世纪70年代恶性滞涨的环境中,推出REITs准入法则;加拿大和日本在REITs制度出台前经历了3-4年的经济低速增长甚至负增长;21世纪初欧洲经济增长乏力,法国、意大利、德国相继出台REITs制度以促进经济和住房市场发展。 高速增长的新兴经济体在经济危机或经济增长降速后推出REITs:虽然经济危机可能并非促生REITs市场的直接因素,但时点上有共性。例如1990年发生经济危机(实际GDP同比下跌3.1%)后的巴西(1993年推出REITs),20世纪末亚洲金融危机之后的新加坡(1999年)、韩国(2001年)、马来西亚(2002年)和中国香港(2003年),以及2008年金融危机后的哥斯达黎加(2009年)、西班牙(2009年)和芬兰(2009年)。 (2)与货币国际化高度相关 以美国为例,在上世纪70-80年代,美国推出REITs是和美元全球化相匹配的,早期美国REITs的发行与里根时代外资涌入美国是相挂钩的。 里根在1981年就任美国总统以后,坚定实行货币紧缩政策,以抑制通货膨胀,这也导致了巨大的财政赤字。为了应付这一现象,里根政府以吸引国际资本为主要目标,实施了“高利率”与“强势美元”的政策。这一政策吸引了日本的资金来购买美国的中、长期债券以及以CMBS和REITs为代表的资产证券化产品。“强势美元”的政策足以稳定日本投资者对美元的信心,因此日本机构投资者和个人投资者的资金如潮水般大量涌入美国,弥补了美国不断增加的贸易和服务项目赤字,美国的国际收支依然保持平衡,为后来的克林顿政府消灭财政赤字奠定了基础。 3、REITs对于中国市场的意义 根据国外经验,从中长期看,REITs将是中国房地产市场重要组成部分。此外,REITs将中国房地产从传统地产配置商业综合体,地产销售产生的利润来覆盖资金沉淀,覆盖前期现金流,然后通过融资退出的模式转变为持有性资产“投融管退”闭环的新模式,因此REITs将是中国房地产企业发展的必经之路。 三、中国REITs的发展前景 1、中国房企资产证券化产品分类 图表:中国房企资产证券化产品分类 从表格中可以看出CMBS是债权类产品,其核心还是母公司增信,而亦股亦债的REITs是投资组合中重要的配置品种,将创建其全新的发展模式。而类REITs在特殊目的载体、发行方式上和以CMBS为代表的固收类产品并无本质不同,只是它在利润分配以及运作模式采用REITs的模式,也可以说类 REITs是中国依据现有国情所衍生出的一种特殊的资产证券化产品。 2、中国REITs的发展历程 我国REITs的发展史分为三个阶段: 第一个是早期探索阶段,以2005年越秀投资以内地物业为底层资产于香港发行越秀REITs,系我国首支离岸REITs为开端,拉响了我国REITs发展的帷幕。2007年央行、银监会和证监会联合成立“房地产投资基金专题研究领导小组”,旨在有力推动REITs的发展,但后续央行面对金融危机出于抑制风险考虑而推迟发行REITs。 第二个阶段是类REITs探索阶段,2014年央行、银监会文件(“央四条”)提出鼓励银行业金融机构通过发行MBS、发行期限较长的专项金融债券等,开展房地产投资信托基金(REITs)试点,同一年“中信启航专项资产管理计划”在深交所综合协议交易平台挂牌转让,被认为是国内首单REITs产品,拉开国内类REITs发展大幕。2015年6月鹏华前海万科REITs封闭式基金诞生,为首个公募基金为载体发行的类REITs。2017年2月,兴业皖新阅嘉一期“国内首支银行间的公募REITs” 发行,同年11月,新派公寓权益型REITs 作为首支标的为租赁物业的 REITs发行。2018年3月中联前海-保利REITs在上交所公开募资发行,具备继续扩募的能力,这也标志房企将成为租赁住宅REITs的重要推动者。统计迄今类REITs市场共发行77支产品,规模达1458亿,底层资产囊括了商业酒店、办公物业、租赁住房、基础设施、物流仓储、产业园区等多个类型,为推行公募REITs积累了丰富经验。 第三个阶段为公募REITs的试点阶段,以证监会、发改委联合发布《关于推进基础设施领域不动产投资信托基金(REITs)试点相关工作的通知》为开端,标志着中国公募REITs启航。 图表:中国REITs发展历程 3、中国公募REITs基本架构与发行要点 中国公募REITs目前采用“公募基金+ABS”架构,与海外典型REITs产品有所差异,但是目前法律层面通行阻力最小的方案。中国REITs产品的最大特殊性在于以“公募基金+ABS”的方式持有项目公司股权(海外通常由顶层基金主体直接,或通过特殊目的载体持有项目公司股权)。自下往上看,ABS持有项目公司100%股权(和债权),公募基金持有ABS全部产品份额,再由投资人持有公募基金份额,完成整个产品结构搭建。 中国 REITs 在发行与运行层面也遵循一些国际通用规则,主要包括(1)90%利润分配:要求基金收益分配比例不低于基金年度可供分配利润的 90%;(2)资产构成要求:80%以上基金资产须投资于基础设施资产支持证券,其余基金资产应投资于利率债,AAA 级信用债,或货币市场工具等低风险品种;(3)负债率要求:基金总资产不得超过基金净资产的 140%。 可以看出目前REITs的发行条件非常严苛,与公众期望存在背离,部分房企很难达到发行要求。 4、基础设施类资产是我国REITs市场的主力军 中国商业地产仍有局限及短板,发展较为滞后,虽然总量不小,但是资产多样性较弱,因此优先落子基础设施合情合理。 一是从央企、地方国企负债来看,结合当下的国情,特别是疫情期间,各地方政府负债严重,负债率高,入不敷出,政府空有储量丰富的基础设施资产却不能实现资金周转,而基础设施REITs的出现则给他们提供了一种新型资金回笼方式;二是REITs可以倒逼出售以高速公路、铁路为主城市内与城际间轨道交通、互联网数据中心、污染物处理厂、产业园区、仓储物流等设施为代表的优质资产,这些资产存量客观,资产潜力较大,作为底层资产发行REITs可以实现资产出表,进而降低央企、国企的负债率,实现现金回收,从而执行国家战略、支持区域发展,同时激活企业主管能动性。 然而公募基础设施REITs具有指向性非常强的特点。这一类REITs发行针对的就是一二线城市央企、国企、城投优质资产的出表,使之有能力执行中央新一轮的战略部署,同时不会出现金融风险。其核心是要企业抛掉一些优质的资产,换成现金支持区域发展,这个思路金融定向滴灌,以及中央政府对于地方的管控思路是一脉相承的,所以条件严苛,指向性非常强,并不开放。 5、公募REITs对开发商而言距离遥远 中国REITs发展目前与诸多因素相关,一是目前人民币国际化不成熟,无法吸引外资,只能在国内进行金资本空转,此外企业对于REITs的管理模式尚不成熟,没有一套完整的体系;二是中国当下的政策特点是“管人”而不是“管事”,公募基础设施这个政策仔细读,基本就是为一些有钱的区域国企量身定制的。 因此本轮REITs是具备定制化倾向的政策结果,开发商还有很远距离。当下我们能做的准备就是对外看准宏观经济与资本市场开发时机,对内把握运营能力提升。此外还应顺应政策趋势,优先考虑发展部分政策支持的如长租公寓、养老等物业类型。 四、招商蛇口的REITs探索 1、招商蛇口REITs是我国产业园区证券化大潮下的案例 目前,随着中国物业租赁模式的兴起和存量资产时代的到来,资产证券化繁荣的时机已经日趋成熟。尤其是产业地产领域,一个产业园区,无论是在开发还是运营阶段,都会基于园区物业载体产生预期的现金流,包括一二级开发的收益权,未来租金和服务的打包收益权等等,以及园区相关的设施、物业的升值收益等等,都是潜在的资产证券化标的,如果能够对接金融工具,无疑是很好的资金退出途径。 另一方面,往往大型产业园区投入资金量动辄上亿甚至更多,对资金成本比较敏感,可以考虑资产证券化的可能性,而一些园区投资运营者不想长期持有园区资产,想增加资产周转率,也有动力选择通过资产证券化实现一部分资金的腾出。 产业地产资产证券化形式主要有三种:基于股权的重资产模式证券化(类REITs)、基于物业抵押形式的贷款证券化(CMBS)和基于园区现金流的证券化(轻资产式租金收益权ABS)。这里以ABS方正证券-星河WORLD项目和CMBS富力国际空港综合物流园资产支持专项计划为例,其标的物业一般为全国产业园区或全国性、区域性节点城市,并且产品评级较高,因此资产证券化对于资产的要求是比较高的。但可以看到无论是ABS还是CMBS它们的规模都是不大的,它们受制于单笔业务的规模以及贷款的商业物业贷款的规模,所以分散性是有限,不像REITs。另外它的投资人基本上都是机构投资人,所以它的流动性也不足,成本相对会提高。 图表:我国产业园区资产证券化案例 REITs相对于这两种产品来说规模较大,资金流动性强,因此REITs的出现是产业园区资产证券化的必然趋势,招商蛇口在2019年12月10日发行的招商局商业房托基金就是这一趋势下的产物。 招商蛇口的此次发行使得招商局商业房地产投资信托基金成为中国首例在香港资本市场上市的产业园区类REITs。这也是自2013年以来在香港上市的首只房地产投资信托基金以及自2006年以来首只由中国国有企业资产分拆在香港上市的房地产投资信托基金,这也标志着我国产业园区资产证券化正式拉开序幕。 2、招商蛇口基础设施公募REITs有望发行 有消息称,招商蛇口目前已申报深圳蛇口网谷园区基础设施公募REITs,其此次所申报的算是唯一“央企+工改工”概念的REITs。该单REITs所纳入的资产包囊括了蛇口网谷中最优质的四个资产:万维大楼、万联大厦、万融大厦和万海大厦。这四栋工业用地上的写字楼总建筑面积达到20万平方米,其中产业用房部分面积约15万平方米,全部由招商蛇口自持出租。据悉,这部分物业的估值约为30亿元,按照目前的年租金粗略估算,分红回报率可以达到5%以上。 另据消息人士透露,招商局集团的高层领导曾专门数次赴北京拜访相关部委领导,甚至很可能在证监会、发改委“40号文”出台前就进行了大量的沟通工作。由于其央企的身份和介入时间的领先,以及CMC REIT成功赴港上市的关键加分项,目前招商蛇口公募REITs在同侪中处于优势身位。值得注意的是,2019年12月10日,作为首支赴港上市的央企REITs,招商局商业房地产投资信托基金(CMC REIT,1503.HK)的IPO募集了25.65亿港元,不过首发当日就跌去了8%。其资产包中就包含了蛇口网谷的三个乙级写字楼物业:数码大厦、科技大厦、科技大厦二期,总建筑面积12.41万方,占总资产包面积的47.29%。 这部分物业的估值与公募REIT中的“四万”大厦基本一致,都是2万元/平米左右。根据财报数据测算,CMC REIT每个基金单位的分派收益率达到6.1%。由于内地基础设施公募REITs试点短期内不包括房地产,所以按照招商蛇口高层的计划,未来商业类资产就往香港这个CMC REIT以及类REITs产品里装,而纯粹的园区资产就纳入到公募REITs的扩募当中。 3、REITs对于招商蛇口的影响 REITs对于招商蛇口来说有着诸多影响,主要从以下几个方面: (1)利润价值 REITs对于招商蛇口来说是释放利润的抓手、负债率调节的重要方式。2015年至今,招商蛇口每年都会出售一部分资产作为投资收益,然而直接变卖资产不一定获得对价,通过REITs这种方式,可以使资产以相对合理的价格出售。REITs还可以使优质资产出表,调整自身的资产负债率。此外,招商蛇口的投资收益在报表中是以成本法记账,计提折旧,如果以REITs出表,则能以公允价值评估,收回的现金可以释放利润,并且不用调整企业的持有资产的入账方式www.51xianjinliu.com » 公募REITs对开发商持有型物业发展影响几何以招商蛇口为例 喜欢 (0)or分享 (0)