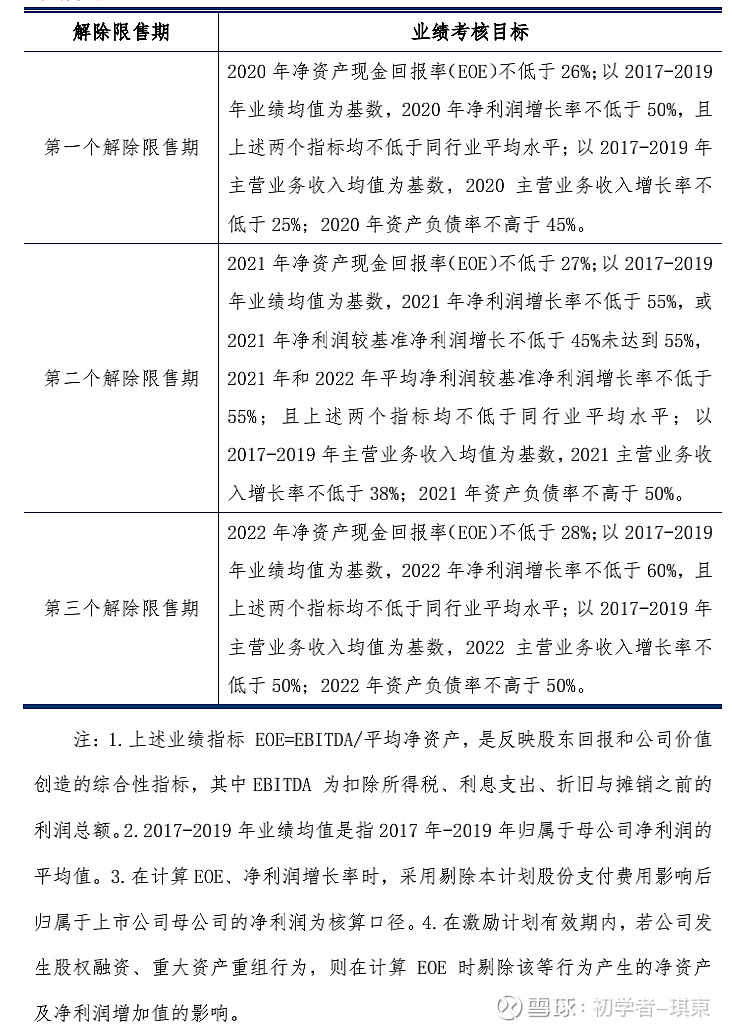
安琪酵母(600298):每股净资产 7.68元,每股净利润 1.66元,历史净利润年均增长 22.88%,预估未来三年净利润年均增长 14.04%,更多数据见:安琪酵母600298核心经营数据 安琪酵母的当前股价 61.3元,市盈率 33.45,未来三年的估值假设和预期收益率如下:15倍PE,预期收益率 -60.3%;20倍PE,预期收益率 -47.07%;25倍PE,预期收益率 -33.83%;30倍PE,预期收益率 -20.6%。 之前一直在围绕欧奈尔的投资体系做两方面的事儿: 一方面是随着2020年年报的不断披露,以欧奈尔CAN SLIM中关于ROE、EPS(扣非)以及营收的增速、绝对值筛选体系进行筛选,筛选出了和而泰和心脉医疗,心脉医疗之前有发小文简单感叹了下其赚钱能力,也发过文章对和而泰的情况进行了简要分析,且和而泰已经经过了“带柄茶杯”形态走了一波上升趋势。 另一方面是围绕着欧奈尔的“带柄茶杯”形态关注一些行业龙头,自接触欧奈尔的体系后便一直关注中环股份,之前也发文对中环股份的基本面和形态进行了简要的分析;而近2个月开始,逐步在关注另外一只股票即“安琪酵母”。 目前来看,从欧奈尔的财务指标筛选,有一些指标方面不那么符合,即2020Q3、2020Q4当季营收增速低于20%(实际为13%以上);但在“带柄茶杯”形态上,上周5(4月2日)放天量且收盘价突破之前高点,个人感觉似乎“带柄茶杯”形态也形成。 个人对安琪酵母的感觉是节后4月6日开盘,若股价企稳,则上其升趋势应该确立,具体分析如下: 一、酵母行业龙头,传统酵母产品确定性强,新增长点大概率可能是源自酵母提取物YE产品 (一)酵母行业地位 安琪酵母的主要产品为酵母,就是大家做馒头、烘焙食品用酵母,品牌为安琪(ANGEL),酵母在营收润中占绝对的大比例;整体的产品线包括烘焙面食、YE 食品调味(2018年大致12%)、动物营养、微生物营养、酿造与生物能源、植物营养等业务;从起披露的产品线分类来看,主要是酵母系列、制糖、包装、奶制品、其他。具体数据参考2018年如下: 酵母行业,安琪酵母为绝对行业龙头,全球第三(实际市场份额相近,但产能略低一些),亚洲第一,而受疫情的影响,海外产能受限,安琪酵母的市场份额进一步扩大。2019年全球及国内酵母市场份格局数据如下: 安琪酵母产能情况如下: 今天很巧的是,去超市(中高端)买东西,专门到面粉区域去与售货员大姐聊天,问酵母有什么牌子,大姐告知只有安琪酵母,查看货柜确实也就只有安琪酵母,当时比较惊讶,问了具体原因后,才了解到自从疫情爆发以后,超市都不进或国外的酵母,而排出国外的酵母后,酵母老大也就是安琪酵母了,这样可能也能应证安琪酵母2021Q1的净利润大幅增长的原因。超市酵母区域货柜情况如下: 因此,就传统的酵母产品而言,其确定性比较强,但可能受疫情海外产能恢复较快的影响,安琪酵母的实际市占率可能会波动,但从安琪酵母主要市场80%左右在国内来看,可能影响不大,受影响主要是国外,且国内毛利率比国外高;2020年安琪酵母产品(所有产品线)国内外市场营收占比情况如下: 国内外产品毛利率情况如下: 酵母的核心原材料为糖蜜,糖蜜的原材料成本在上涨,但比较好的是安琪酵母有着向下游传递成本的议价能力(源自垄断),因此安琪酵母可提价,从而保障期利润率。以下为摘自一份研报描述:“去年下半年以来全球糖蜜价格上涨,公司随后采取了一系列的提价动作,包括从去年 11 月起到今年 3 月对海外产品进行了2-3 轮的提价,提价幅度累计近 10%-20%;今年 1 月 1 日起将国内酵母抽提物产品价格上调 8%;3 月 10 日,公司上调国内酵母产品出厂价。糖蜜占公司成本占比约 40%,公司对产品的提价基本可以抵消原材料价格上涨带来的影响。” (二)新增长点-YE产品 YE产品即为酵母提取物的缩写,其应用广泛,在超市的大部分咸味的产品中会用到酵母抽提物(YE);目前已广泛应用到方便面、肉制品、鸡精、休闲膨化食品、酱油、调味汁、酱类、醋、酱卤制品、餐饮、饼干、速冻食品、素食及营养滋补品等当中。个人的理解是YE是纯天然制作,最大的替代对象即为味精,随着食品健康的重视度提升,减少味精使用,而用YE进行替代可能是安琪酵母最大的增长点。且安琪酵母YE产能全球第一,以下为2021年2月9日公司对投资者问题的回答:“公司对YE的布局目前主要在湖北宜昌、新疆伊犁、广西崇左、柳州,埃及,未来将根据市场的需求对产品结构和布局进行调整。目前公司YE产能已居世界第一,约为8万吨。” 目前国内YE渗透率还比较低,未来增长空间较大,但可能需要时间。2019年YE在日韩及欧洲鲜味剂市场中的渗透率已经高达30-40%水平,而我国YE对味精及鸡精的替代比例约为2%,尚处于初级阶段。 值得注意的是,安琪酵母产品线并不混乱,主要还是围绕核心的微生物发酵技术进行衍生,产品线的相关新和技术核心还是比较明显。 二、近3年来财务指标都较为优秀,2021Q1财报发布后更是很耀眼,ROE上升为资产周转率提升 还是按照老习惯,将欧奈尔的财务指标筛选情况截图,如下: 会发现几个特点: 1、ROE高,2017-2020年ROE平均20%以上,只有2019年低于20%,为19%。 杜邦分析法分解,ROE的增长源自于资产周转率的提升,而同时资产负债率下降,销售净利率提升,是较理想的ROE增长驱动因素,ROE及销售净利率情况如下: 杜邦分解总资产周转率、权益乘数情况如下: 2、利润率高,2020年毛利率34%,净利润率15.92%,但销售净利率上升,毛利率下降,其中值得注意的一个原因是因为会计准则调整,部分销售费用调入成本。期间费用情况如下(摘录自研报): 2020年公司期间费用率为16.23%,同比减少4.06pct。其中销售费用率为7.23%,同比减少 4.34pct,主要来自新会计准则后部分销售费用计入营业成本导致;管理费用率为3.52%,同比增加 0.17pct,主要为疫情期间支出增加所致;财务费用率为 1.17%,同比增加0.15pct,主要是卢布贬值导致汇兑损失增加所致;研发费用率 4.32%,同比减少 0.03pct,保持较稳定水平。 3、EPS单季度连续增长,扣非净利润占比高90%以上(2020年Q4单季扣非净利润76.22%); 4、连续4季度单季每股经营活动产生的现金流量净额基本上大于EPS,例外为2020Q1和2020Q4:2020Q1当季每股经营活动产生的现金流量净额为0.34,基本EPS为0.37;2020Q4当季每股经营活动产生的现金流量净额为0.42,基本EPS为0.44; 5、2021Q1很赚钱 4 月 1 日,公司发布 2021 年第一季度业绩预增公告,预计 2021Q1 实现归母净利润4.25~4.55 亿元,同比增加 1.21~1.52 亿元,同比+40%~50%;导致公告发布次日(4月2日)直接跳空高开涨停封板,天量成交价。 三、生意来看是好生意 从财务指标来看,好生意无疑,直接上图: 1、上一节分析的高ROE、高毛利率、高净利率; 2、账期较短,不含票据应收账款周转天数37天,含票据应收账款周转天数72天; 3、现金流好,自由现金流充裕,2020年近90亿营收,11亿自由现金流; 4、有一个不太好的是,盈余再投资率较高,扩产需求,但是是阶段性,自2015年开始下降,主要是之前需要通过扩产能来争取市场份额(参照上图2009-2019年安琪酵母产能的变化),按照近3年的盈余再投资率看,2015年前较高: 四、股权激励已于20210311正式公告,内部的激励机制建立,但客观讲,其解禁条件中的业绩要求有点放水 安琪酵母股权激励目标对象为对700+高管及员工进行了股权激励,大致占公司股比1%,概况如下: 公告信息为“安琪酵母股份有限公司(以下简称“安琪酵母”或“公司”)于 2020 年 11 月 30 日召开了第八届董事会第十九次审议通过了《关于公司〈2020年限制性股票激励计划(草案〉及其摘要的议案》等相关议案,并于2020 年 12 月 1 日披露了《2020年限制性股票激励计划(草案)》(以下简称“《限制性股票激励计划(草案)》”)及摘要等相关公告文件。后续根据国资监管部门的审核意见等实际情况,拟对限制性股票激励计划(草案)及相关文件进行调整,公司于2021年2月20日召开第八届董事会第二十三次会议审议通过了《关于公司〈2020年限制性股票激励计划(草案)修订稿〉及其摘要的议案》等相关议案”。 为什么说其股权激励放水呢,是因为2020年年底公告后呢,进行了修改,将解禁要求中的盈利水平从原来的行业平均值75分位点改为平均水平等,一看就感觉之前是不是条件设置太水,现在收紧点儿;但别急,其实放水依然在,先看看解禁要求: 放水主要主要在于其采用EOE(EBITDA/平均净资产)的指标来考核,讲真,我一般熟悉的就是ROE,EOE这说法就有点儿少见了(真奇怪的指标,其实EBITDA都是扯淡-巴菲特);那么给定的EOE目标是多少呢?—》2021年EOE大于等于27%,这个就有点假了,为什么呢?因为2020年ROE已经24.76%了,加回折旧、摊销、利息、税还不超过27%?即使是要扩建,加大折旧会有影响吗?好奇的我算了一下2017~2020年安琪酵母的EOE,历年EOE都是30%以上,你说安琪酵母股权激励是不是放水,猜测是不是因为企业属性的关系,计算的2017~2020年安琪酵母的EOE如下(注EOE是东方财富Choice软件中的“EBITDA倒推”): 不过放水是放水,国有企业股权激励个人感觉还是有正向激励作用的。 五、基金持仓占流通股比例2020Q4较2020Q3上涨,且头部基金较多;十大股东中有些很特别和耀眼的机构,如科威特政府投资局(自有资金)、瑞银资产管理(新加坡)有限公司-瑞银卢森堡投资SICVA。 2020Q4基金持股占流通股比7.37%,基金数242家,其中,不乏睿远成长价值混合A、汇添富中盘价值精选混合A 、富国价值增长混合等头部基金,还有工银、博时、招商、申万、南方等基金公司基金。 但尴尬的是近期没有机构调研记录,是因为产业太成熟、企业龙头地位太明显了不需要调研吗?2020Q4基金持仓明细如下: 十大流通股股东明细如下(请看红色较为特别的科威特政府投资局-自有资金、瑞银资产管理(新加坡)有限公司-瑞银卢森堡投资SICVA): 六、“带柄茶杯”形态已基本形成 (一)带柄茶杯,杯柄已基本形成(周K) (二)4月2日当日天量放量,收盘价突破之前点 综上所述,值得关注,写的有点多也有点乱,不妥之处还望指点。 最后,附两篇个人觉得分析的挺好的文章 我眼中的食品行业1.3.1—安琪酵母YE详尽产品分类 大消费板块中的一匹亮眼“黑马”,安琪酵母高增长能否持续? 作者:初学者-琪東原文链接:https://xueqiu.com/2087356048/176271059 转载请注明:www.51xianjinliu.com » 欧奈尔CAN SLIM+带柄茶杯-安琪酵母 喜欢 (0)or分享 (0)