财务自由:重要的不是你站在什么位置,而是你朝着什么方向!

公司研究周大生系列报告二之商业模式与亮点

投资分析2022 现金刘 356℃

周大生(002867):每股净资产 5.28元,每股净利润 1.12元,历史净利润年均增长 17.68%,预估未来三年净利润年均增长 17.37%,更多数据见:周大生002867核心经营数据

周大生的当前股价 13.67元,市盈率 11.71,未来三年的估值假设和预期收益率如下:
15倍PE,预期收益率 32.47%;20倍PE,预期收益率 76.63%;25倍PE,预期收益率 120.79%;30倍PE,预期收益率 164.94%。

公司研究周大生系列报告之盈利预测

公司研究周大生之半年毛利进一步预测

上文提要

1公司周大生是一家销售钻石镶嵌产品与黄金产品的上市公司

2行业黄金珠宝行业亟待复苏市场竞争激烈品牌是最大壁垒

摘要本来想看看这家公司有什么很吸引人的地方但看起来平平无奇我现在把他定义为同步性很强的防御性标的

商业模式

两大主营产品钻石镶嵌首饰黄金镶嵌首饰

    2021年周大生根据市场消费习惯的结构性变化公司快速调整自己的产品定位以钻石为主力产品黄金为人气产品 调整为黄金为主力产品钻石为核心产品K金铂金翡翠珍珠彩宝为配套销售产品其中黄金产品毛利在10%左右钻石产品毛利在30%左右

    黄金产品方面情感表达时尚装扮文创IP三大产品研发方向打造了欢乐童年浪漫花期幸福花嫁吉祥人生美丽人生璀璨人生六大黄金产品线并在每条黄金产品线下打造了不同产品系列公司持续加大黄金产品的IP合作力度除跨界联名卡通IP宝可梦兔斯基系列外公司在国家民族自信与文化自信逐渐增强消费市场进入国潮消费新纪元的大背景下推出了黄金文创IP联名非凡•国潮系列包括 为藏地佛教文化—吉祥•布达拉普陀山观世音菩萨祈福文化—如意•普陀经典馆藏文物福佑文化—遇见•国潮公司推出了非凡古法金系列其中非凡金•美丽人生系列将中国经典古法工艺创新升级用创新技艺结合演绎现代简约时尚主义

PS皮卡丘联名真的没get到

               图1素金首饰

           图2素金首饰收入占比

    钻石镶嵌产品方面公司一直以来主推高毛利率的钻石首饰公司获得百面切工钻石大陆独家授权2013年获得LOVE100 钻石的中国区独家经销权2013年抢先引入比利时EXELCO公司的LOVE100 百面切工工艺相较于常见钻石的57或58个切面产品亮度可提升20%而百面切工钻石也一直是公司钻石类的核心产品另外近些年随着悦己型非婚庆型消费的兴起珠宝饰品的款式用途和场景更加多元化公司在其他贵金属类宝石类等均加大了布局

图3镶嵌首饰

PS星光女神代言人已到期

              图4镶嵌首饰收入占比

主要用户群体小镇贵妇

    公司通过在一二线城市核心商圈开设自营店的方式打造了一批经营管理标准化的样板店有效地提升周大生品牌的影响力和知名度对城市周边及三四线城市发展产生有力的辐射和带动作用构成了以直辖市为核心 省会城市和计划单列市为骨干三四线城市为主体的全国性珠宝连锁网络

    直白的说目前周大生的主要用户群体不是一二线城市的高消费人群而是三四线城市的高消费人群通过在一二线城市的门店提高品牌形象为周大生在三四线营造高端产品形象由于周生生周六福等早期进入中国市场的港资品牌主打一二线城市留下了三四线城市这看起来人均消费能力不高的空挡周大生作为中国本土品牌对中国国情有着深刻的认识在三四线城市营造出自己独特的影响力打造了小镇贵妇的人群心里独特的奢侈品形象

              图5周大生门店分布

模式拿货加工销售

    珠宝首饰行业的产业链较长包括矿石开采加工储存原料交易产品 制造和终端零售等环节各个环节的增值率呈哑铃型分布整体行业利润向零售环节集中零售渠道和上下游资源整合能力成为珠宝首饰企业的主要竞争力周大生生产环节外包主要专注于珠宝首饰品牌的运营其上游是原材料供应商委外加工厂商下游是终端消费者和加盟商

          图6我国珠宝首饰行业的产业链情况

1钻石采购

    公司供应链管理中心负责成品钻石的采购事宜根据业务部门用石需求成 品钻石库存情况结合短期内市场价格趋势制定和实施采购计划公司成品钻石主要分为境外采购和境内采购两种方式

①境外采购

                  图7境外采购流程

②境内钻石供应商采购

               图8境内采购流程

2金料采购

    公司PMC部根据公司的经营计划结合公司生产计划和库存状况汇总采购 需求和请购单据并据此编制公司金料采购工作的年度季度月度和临时采购 计划和预算报告期内公司获取黄金原材料的方式主要包括现货交易和黄金租赁两种方式

①上海黄金交易所现货交易

             图9黄金现货交易流程

②黄金租赁

    为锁定黄金金料成本规避黄金价格波动风险公司通过黄金租赁的形式采购原材料,具体情况如下公司与银行签订黄金租赁合同按照一定租借利息从银行借入黄金原材料组织给予委外生产商生产实物黄金的交割通过上 海黄金交易所的会员服务系统进行划转当租借到期后公司向上海黄金交易所购入等质等量或以自有存货的黄金实物归还银行公司黄金租赁业务流程如下

              图10黄金租赁流程

3加工生产

    公司所在地罗湖区水贝是我国珠宝主要加工基地聚集了 90%以上的大型珠宝首饰加工企业公司将产品的生产全部外包予专业的珠宝首饰生产厂商充分发挥其专业性和规模效应

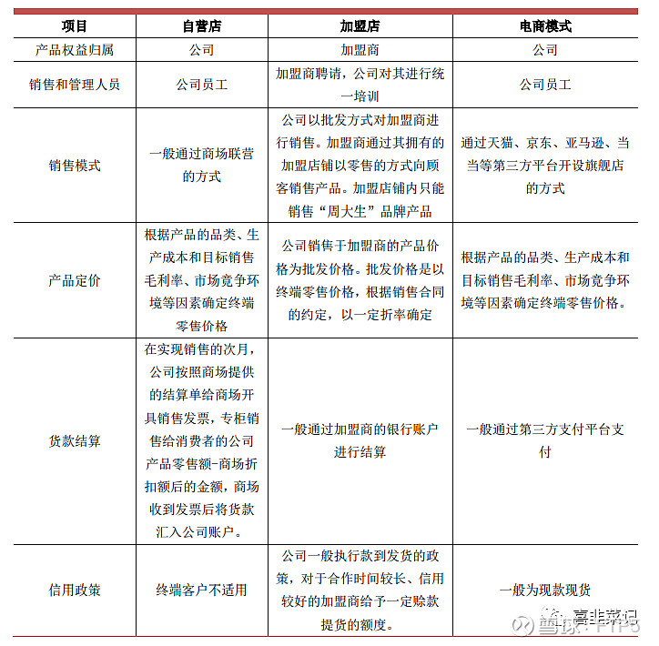
4销售模式

公司采取加盟自营和电商相结合的销售模式自营店的经营区域主要为直辖市部分省会城市等中大型城市的主城区其他区域主要由加盟商经营

             图11销售模式简单对比

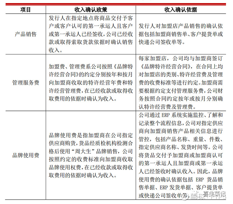
    2021年公司优化了加盟渠道下的黄金产品销售供应除上述指定供应商模式外公司加强了自有黄金展厅的批发销售 并增加了省区黄金展销渠道对于省区黄金展销业务即公司组织上游一级供应商将黄金货品带到省级服务商展厅但在此环节中公司会给予加盟商一定的短期赊销服务待账期结束加盟商跟公司直接结算货款

             图12加盟商模式盈利方式

渠道加盟销售仍占大头线上业务蓬勃发展

             图132021年业务模式收入占比

公司亮点

非婚庆场景消费崛起驱动行业新一轮增长

    消费水平的提升和消费观念的进化带来非婚庆场景消费的兴起

    父母辈选择黄金珠宝更多看中的其金融属性和投资属性应用场景也更多用于婚庆类因此对于黄金的偏爱程度尤为高

    90 后与 00 后一代一方面是因为消费水平的提升一方面也是因为消费观念的变化更加关注黄金珠宝的消费属性随着 90后和00后越来越成为消 费的主力非婚庆类场景消费兴起 

1购买场景和佩戴场景多元化购买频次增加购买场景除了婚庆以外黄金珠宝也是日常维系感情的重要载体如生日礼物重要节假日礼物如春节情人节纪 念日等朋友答谢等佩戴场景不限于重要场合日常的装饰需求日益提升对产品的设计营销和渠道都提出了新的要求

2不局限于高保值的产品可以接受好看但是没有那么保值的产品比如 K 金 非贵金属类产品如水晶等 

生产外包+供应链整合+加盟模式实现轻资产快速扩张

    生产加工外包周大生进行供应链整合和品牌建设

    珠宝首饰企业主要有 3 种运营模式分别为 

1以设计或生产为主的珠宝首饰加工企业

2一体化综合性珠宝首饰企业大部分行业头部品牌均属于这一种

3专注于品牌和渠道建设的珠宝首饰运营企业

周大生属于第三模式专注于品牌和渠道建设在生产端选择外包给专业的供应商对运营资金要求较低能够快速将杠杆放大运营效率提升实现快速扩张

          图14珠宝首饰企业运营模式

把握新流量机会迭代产品和营销抢占心智推进 供应链和渠道数字化提高效率

    周大生的进取心和革新意识使得公司能够持续把握新流量池机会抢占心智推进数字化经营提高效率在产品研发和品牌营销方面公司卡位行业未来发展趋势最早布局非婚类情景风 格珠宝引入 IP 及国潮元素打造爆款推出 DC 等轻奢配饰新品牌在代言人+门店形象 迭代+路演+新媒体线上线下协同多方面发力领先同业布局社交媒体营销及直播

    在供应链和渠道方面公司轻资产运营聚焦产品体系研发设计生产外包提效终端渠道利益分配清晰兼具高激励和标准化优势总部及区域办事处两级全方位赋能 终端门店门店标准化数字化推进配货模型落地等均为行业领先

       图15从公司区域门店导购分工明确体系化作战

总结我的看法

    在这个系列的第一篇文章中提到了关注这家公司的原因是家里人买得实在是太多了在看了近几年的年报和招股书和研报后感觉这个公司的运营状态平平无奇看点仅仅在于估值的修复预期与受益于经济发展带来的增量但我又仔细一想对于一个不像高端制造等存在技术创新的传统消费行业很难找出超出经济形势的预期差行业发展的上限被居民的消费意愿钳制除非诞生轰动业界的爆款产品所以目前来看只能被定义为简单的珠宝消费行业未见明显预期差这就是说很难通过投资这类企业获得超额收益但我们可以通过透视公司运营情况是否健康将他作为防御性标的计算时计算最低预期营收利润规模去展望随经济发展带来的增量与估值修复带来的收益这也将是这系列的最终章盈利预测与估值分析的内容

谢谢您的阅读$周大生(SZ002867)$ 

作者:FTP5
原文链接:https://xueqiu.com/5435706617/221747799

转载请注明:www.51xianjinliu.com » 公司研究周大生系列报告二之商业模式与亮点

喜欢 (3)or分享 (0)