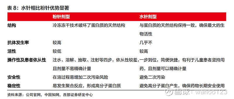
长春高新(000661):每股净资产 29.17元,每股净利润 7.53元,历史净利润年均增长 0.0%,预估未来三年净利润年均增长 28.71%,更多数据见:长春高新000661核心经营数据 长春高新的当前股价 480.17元,市盈率 63.79,未来三年的估值假设和预期收益率如下:15倍PE,预期收益率 -65.8%;20倍PE,预期收益率 -54.4%;25倍PE,预期收益率 -42.99%;30倍PE,预期收益率 -31.59%。 一、行业分析 (一)行业概况及发展趋势 1、行业概况-公司在生长激素业务占据龙头地位 公司主营业务为生物制药及中成药的研发、生产和销售,辅以房地产开发、物业管理及房产租赁等业务。公司下属金赛药业、百克生物、华康药业和高新房地产,其中核心子公司为金赛药业和百克生物,分别从事生长激素和疫苗研发业务。 金赛药业收入占比较大且持续提升,从2012年的41%增加到2019年的65.39%;百克生物收入占比第二为17.39%,华康药业和高新地产分别占比为7.86%和12.77%。金赛药业净利润占比从2012年的69.07%增加到2019年的89.93%,预计2019年10月公司收购金赛药业99.5%股权后,金赛并表后净利润占比将会更加提高估计将到达90%左右。因此以下行业的分析内容主要围绕金赛药业的生长激素和促卵泡激素等重组药物进行研究。 生长激素是目前用来治疗矮小症的主要药物,缺乏生长激素也被认为是患矮小症的最主要因素。矮小症是指儿童的身高低于同性别、同年龄、同种族儿童平均身高的2个标准差(-2SD,标 准线称 SD),每年生长速度低于5厘米者。生长激素缺乏症(GHD)是下丘脑-垂体前叶功能障碍造成GH 分泌不足引起的生长障碍性疾病。 生长激素共有三种剂型,分别为粉针、水针和长效剂型。相比粉针剂型,水针剂型和长效剂型在生物活性、稳定性、安全性和方便程度等方面的优势十分显著,同时长效剂型实现了一周注射一次,在患者的依从性上相比水针和粉针有明显优势,但是长效剂型价格相对较高,患者年用药金额高达 15 万元,相比之下,水针剂型的年用药金额为5.5万元,而粉针剂型年用药金额为 2.0万多元,较高的价格也为长效剂型的推广带来一定难度。 2、国内生长激素市场远未饱和,成长空间巨大 除中国市场以外,生长激素在全球的销售额大概维持在 30 亿美元,市场规模基本保持稳定, 生产企业主要有辉瑞、诺和诺德、礼来、罗氏及默克五家国际大型制药企业,其中诺和诺德市场规模占比相对较高,2019 年达到 43%。我国生长激素市场起步较晚,仍处于快速发展阶段,生长激素样本医院销售额从 2012 年的 1.89亿元增长到2019年的 7.95 亿元,复合增速达到 22.78%,预计2019年生长激素市场总规模达到近 60 亿元。 2019 年国内儿童 GHD 矮小症用药市场远未饱和。中国矮小症发病率约为3%,现有 4~15 岁的需要治疗的患儿约有 700万。假设国内每年200万儿童为病理性缺乏,20%治疗率,每个儿童每年平均 3-4万治疗费用(根据金赛水针剂型测算),则潜在市场空间达 120-160 亿元。根据金赛官网资料,2018年金赛营收32亿元,按 90%计算生长激素的收入为 28 亿元,而金赛市占率约为 65%,可推算出国内生长激素市场为43亿元左右。2019年全年生长激素市场规模约 60亿元,因此仅儿童GHD 矮小症单个适应症尚有 2-3 倍成长空间。然而截至2019年,矮小儿童的实际治疗率只有2%。矮小症新患有潜在的很大存量市场待挖掘,生长激素用药市场存在长期高速增长的逻辑。 未来成人市场有望扩容。生长激素在美国上市较早,使用范围相比我国也更加广泛,除了用于治疗儿童矮小等症状外, 因为有研究表明生长激素具有一定的促肌肉生长和抗衰老的作用,因此国外使用生长激素的成年人比例较高,超适应症使用占比较高,美国生长激素的超适应症使用比例在 30%左右,每年使用生长激素抗衰老、增强肌肉的人数多达 30 万。从使用人群年龄分布来看,接近 44%的人年龄段在 40-59 岁,接近 30%的人年龄段在 20-40 岁,0-20 岁年龄段人群占比仅为26%,足以见得生长激素超适应症使用在美国十分普遍。 生长激素在我国属于管控类药物,从流通到使用管控十分严格,超适应症使用比例很低。金赛药业水针剂型生长激素获批适应症主要有儿童生长激素缺乏症(GHD)、下丘脑-垂体疾病所致 的生长激素缺乏症、重度烧伤、SHOX 基因缺失但不伴 GHD 和 Noonan 综合征,长效剂型生长激素有儿童生长激素缺乏症(GHD)获批,同时,水针剂型有 Prader-Willi 综合症、特发性矮身材(ISS)等适应症处于临床Ⅲ期,长效剂型有 Turner 综合症等适应症处于临床Ⅱ期。美国 FDA 批准的生长激素适应症多达 11 项,相比之下,生长激素在我国获批的适应症还相对较少,未来随着更多适应症的逐步获批,生长激素市场潜力有望进一步被挖掘。 (二)行业商业模式优劣 1、医药行业周期性较弱 生长激素属于生物医药行业,本身处于快速成长期未来行业增速有望达到年化30-40%,同时其业务特点是大额、较长周期,一般平均治疗周期为13个月,医生建议治疗周期为24个月,平均治疗费用在4-6万元/年,由于事关孩子健康,治疗中途放弃的可能性比较小,用药有刚性因此波动性比较小。今年由于疫情原因,很多二三线城市病人无法去大医院就医,导致治疗人数有所下降,相信疫情过后公司加大营销和医生培训力度,患者人数会恢复增长。 2、具有高度技术壁垒和高毛利率 生长激素在我国属于兴奋剂类管控类药品,生产消费均处于严格的监管过程中,药物研发需要一定周期还必须经过行政审批,市场供给不是可以随意增加的,目前国内的产家为5家,同时生长激素类药物毛利率高达到91%。 (三)行业竞争格局良好、金赛占据龙头地位 从国内竞争格局来看,粉针上市时间较早,且企业数量较多,有长春高新、安科生物、中山未 名海济生物、上海联合赛尔等等。水针上市时间相对较晚,长春高新的水针于 2005在国内首家上市,之后一直独占市场十余年,直到 2018 年诺和诺德的水针在中国上市。长春高新的长效剂型于 2014年在国内首家实现上市,也是目前市场上唯一的长效生长激素。从剂型来分析,2019 年粉针、水针和长效三种剂型的市场份额分别为 38%、61%和1%;从公司来分析,2019 年金赛药业市场份额达到 74%,位居第一,其次为安科生物和上海联合赛尔,市场份额分别为 15%和 8%,诺和诺德、LG 和 Merck Serono 三家外企市场份额很低。 从目前国内生长激素产品的在研情况来看,长效生长激素目前进度最快的是安科生物,已经完成临床 III 期,处于申报阶段,其次厦门特宝生物的长效生长激素目前处于临床 II/III 期阶段。生长激素水针目前进度最快的是上海联合赛尔,处于申报生产阶段,中山未名海济生物的生长激素水针目前处于申报临床阶段。整体来看,生长激素在研企业数量较少,良好的竞争格局有希望长期维持,金赛的先发优势有望继续保持行业龙头的地位。 二、公司分析 (一)公司竞争优势 长春高新实际控制人为长春新区国资委,并通过超达投资进行实际控制。2019年12 月,长春高新完成对金赛药业 29.5%股份购买,目前拥有金赛药业 99.5%股份。截至 2019 年底,公司第一大股东超达投资持股 18.80%;金赛核心人物金磊为上市公司第二大股东,持股 11.51%, 利益与上市公司深度绑定,金赛股权治理结构得到改善。 公司的竞争优势-技术领先垄断地位明显 1、成立早研发实力全球领先 金赛药业自1996年成立,最早在1998年基于基因重组技术上市首个国内人生长激素粉针,随后2005年推出亚洲首个生长激素水针,之后于2014年推出全球首个长效性重组人生长激素,无论是在适应症、剂型、产品规格还是注射方式上遥遥领先竞争对手,差异化竞争优势明显,是全球领先的生长激素龙头企业。 2、公司治理结构完善、管理层利益深度绑定 金赛药业创始人金磊博士毕业于北京大学后赴美留学从美国加州大学博士毕业,1995年发明了金磊大肠杆菌分泌性技术获得美国生物学界最高奖项-克莱文奖,于1997年归国创业成立金赛药业聚焦生产激素的研发,2005年推出亚洲第一支水针,2014年推出全球第一款长效水针,企业领导层是专家技术性人才。 2019年10月为了理顺长春高新和金赛药业的关系,长春高新收购金赛药业99.5%股权,金磊成为长春高新第二大股东持有11.51%股权,解决了公司治理关系,将管理层与公司发展深度绑定,同时也将长春高新的主要发展逻辑更加确定在金赛药业上,也规避了本身公司地处东北和国企的劣势。 3、金赛+百克生物制药板块可持续增长能力强 2019 年生物制药业务收入达到 58.23 亿 元,占总营业收入比例 79%。公司下属生物制药子公司主要为金赛药业与百克生物。核心子公司金赛药业 2019 年归母净利润总体占比高达 81.38%,2020年金赛全部并表后,上半年在疫情冲击下,生物制药业务收入达到 31.24 亿元,占总营业收入 80%。生物制药业务对毛利的贡献长期保持在90%以上,公司整体毛利率有上升趋势。 公司2017年以来收入进入加速阶段,主要得益于生物制药类业务高速增长。2017-2019年该业务收入年复合增速高达40.29%;生物制药收入占比从2016年的 60%上升至 2020H1的80%。生物制药业务的高毛利率使公司整体毛利率逐年稳步上升,2020H1 达到了91.50%。我们预计公司未来 3 年生物制药业务收入继续维持 30%以上高速增长。 (二)公司近五年财务数据分析 公司2019年营业收入达到73.74亿元,同比增长 37.19%,归母净利润达到 17.75 亿元,同比增长76.36%。2017-2019年收入与归母净利润年复合增速分别高达36.50%与 54.12%。2020年来疫情对公司业务略有影响,但因公司产品需求弹性较小,且随着疫情常态化,社会复工复产,2020 前三季度营业收入达到63.99亿元(增速为17.55%),归母净利润达到 22.60 亿元(增速为82.19%),之所以净利润增速较收入快因为从10月开始金赛股权收购后并表所致。2017 年以来,公司管理费用率呈现明显下降趋势,销售与财务费用控制稳定。 从财务数据上看,长春高新是典型的三高一低好生意,高毛利、高净利、高ROE、低有息负债率,固定资产占比低属于轻资产公司。 三、估值分析 (一)历史估值区间分析 长春高新当前PE_TTM估值51.5倍是处于历史中间水平,历史底部估值水平大约为27倍。近年来一直在27-60倍之间稳定运行,2019年后估值水平提升很快没有再低于40倍,估计应该是考虑了金赛并表的影响,在2020年7月创下了104倍的高位,当前已经大幅回落。综合历年数据,考虑金赛并表的影响,个人觉得长春高新合理估值应该是50倍左右,40倍左右算低估,60倍以上算高估。 (二)未来三年营收及估值结论 PE估值法 参考券商的一致性预期,20-23年预测净利润为30亿、40亿、51亿、64,EPS为7.5元、10元、12.7元、16元,考虑到目前已经为2021年年初,合理股价应该是375-500之间,极端低估价格应该是300元(7.5*40),2020年11月23日建仓价格为355.59处于偏低位置,当前均价445为合理偏低价位。 四、存在的主要风险和措施 (一)生长激素销售不及预期风险 2020年9月14日长春高新股价暴跌,原因是起源于金赛总经理金磊和东吴证券一份会议纪要,纪要中提及了:1、明年纯销增速为25%;2、年底要减持,因为重组中要交10亿税,需要减持部分来交税。消息一出高位股价立即崩盘深交所出具《关注函》,9月19日长春高新回复关注函对以上几点做了解释。首先、今年因为疫情原因学生无法跨区就医导致患者人数下降(能开药的医生主要集中在大城市),9月后新增患者人数开始增加,这其实也说明未来渠道下沉到基层医院的空间很大,公司解释25%是保守的营收增长目标,并非净利润的增长目标,预计净利润增速会更快,这个看21年一季报就会明了;其次,关于减持回复函中金磊说明了自己有资金需求会减持,同时其已经达到了业绩激励的条件,具备减持的条件,金磊已经减持完,这个风险已经消除。 (二)被集采风险 由于医保集采力度不断扩大,前段时间心脏支架集采原来售价1万多的之家被骨折至700块左右,行业价值大幅缩水,相关企业股价暴跌。目前生长激素是自费产品,不受医保控费影响,目前医保份内的事(药品和器械集采)还没搞定,暂时不会涉及,如果真涉及集采那应该也是有粉针开始,而水针目前国内仅有三家生产(长春高新、安科生物和诺和诺德),似乎不具备集采的条件,而长效针就长春高新独此一家,可能性微乎其微。 因此如果真集采,也就粉针集采,实际上对公司业绩影响不大,毕竟这块也就10%的营收份额,并且还在不断下降。 (三)股东人数大幅增加的风险 2020年半年报披露机构数量为1147家,而到了2020年9月30日时机构数量下降为357家减少了2/3,持股量从2.08亿下降到1.71亿。股东人数从2020年5月的2.8万增长至2020年11月的10万人,翻了近两翻。这也是长春高新在4月-7月之间股价暴涨一倍,估值从50到100倍的主要原因,属于机构对确定性较强的股票抱团过度导致的后果,也是后面暴跌的原因。大量散户股东依然存在,说明看的人还多,股价仍有一定的下跌空间,等到股东人数大幅减少,那就到了值得买入的时候了。 (四)投资建议 长春高新作为生物医疗的优秀个股,在过去两年股价暴涨了5倍,反应了市场对其生长激素龙头企业的认可,历史反应的高度成长性是其股价暴涨的源头,面向未来生长激素的成长空间依然很大还有2-3倍的空间,而长春高新作为技术和市场的龙头更加有望获得更大的市场和更高的增长,未来年化30-40%的增速还是可以持续的,作为医疗行业成长股是具有较大的投资价值的。 按照当时建仓355元的价格,是处于合理偏低的估值,同时错过了当时330左右的机会,如果股价21年下半年继续跌到350-380之间的价格,那么就具备了较大的安全边际具有很高的胜率,而从三年时间来看未来股价有望达到630-1000元之间,具备了三年翻一倍的可能性。 综上所述,长春高新自从355建仓之后,价格一度跌倒330左右然后在金磊减持后稳步上涨,近期因为业绩预报超预期(30+原预计29),所以股价一路上涨,目前已经涨到了509块,是一个具备高度确定性和三年一倍的好股应该说之前配置的窗口机会已经消失,要时刻保持关注,如果股价能够在下半年的利空或者熊市中跌到350-380左右,适合加仓至20%-30,如果股价到达1000则考虑卖出。 注意:本文写于2020年11月 23日,并更新于2021年3月12日,文内相关数据与当前有所差异。另外,本文仅用分享个人研究成果,不构成投资建议,望读者周知。 $长春高新(SZ000661)$ 作者:wahoo123原文链接:https://xueqiu.com/2484067625/176400371 转载请注明:www.51xianjinliu.com » 000661长春高新投资价值分析报告 喜欢 (0)or分享 (0)