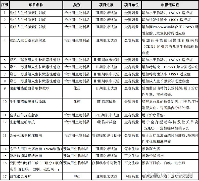
长春高新(000661):每股净资产 29.17元,每股净利润 7.53元,历史净利润年均增长 0.0%,预估未来三年净利润年均增长 28.71%,更多数据见:长春高新000661核心经营数据 长春高新的当前股价 480.17元,市盈率 63.79,未来三年的估值假设和预期收益率如下:15倍PE,预期收益率 -65.8%;20倍PE,预期收益率 -54.4%;25倍PE,预期收益率 -42.99%;30倍PE,预期收益率 -31.59%。 长春高新3月11日公布2020年报,从巨潮网查看了年报。 我首先关注的是公司及其各子公司的营业收入和利润情况。 $长春高新(SZ000661)$ 公司实现营业收入85.77亿元,较上年同期增长16.31%;实现归属于上市公司股东净利润30.47亿元,同比增长71.64%。 #股民的日常# 子公司金赛药业实现收入58.03亿元,同比增长20.34%;实现净利润27.60亿元,同比增长39.66%。 子公司百克生物实现收入14.33亿元,同比增长43.30%;实现净利润4.09亿元,同比增长133.88%。 子公司华康药业实现收入5.83亿元,同比增长0.45%;实现净利润0.42亿元,同比降低.48%。 子公司高新地产实现收入7.25亿元,同比下降23.00%;实现净利润1.37亿元,同比降低41.62% 公司总资产和净资产30%+的增长,很不错! 2020年ROE:31.22% 经营活动现金流净额大幅减少的原因? 1、经营活动现金流出较上年同期增加36.56%,主要系本报告期下属房地产公司支付购地款增加所致。 2、经营活动产生的现金流量净额较上年同期减少42.57%,主要系本报告期购买商品、接受劳务支付的现金增加所致 百克生物鼻喷流感疫苗产品获得批签发156.7万人份;水痘疫苗获得批签发883.02万人份,较上年批签发数量增加23.33%。 核心子公司金赛药业研发和临床情况如下(未来增长潜力): 生物药品(金赛和百克)营收占比持续提升已经近85% 按区域来看,目前主要营收来自华东,占比37%,其他六个区域(含海外)占比均在10%左右,海外占比只有0.26%。 销售量与生产量均同比例提升,非常好! 公司前5大客户和前5大供应商比较分散,不会被大客户制约,没有主要供应商依赖。 三费情况也非常优秀,对比营收增长16%,销售和管理费用同比2019年增加非常少,只有2.4%和4.5%,销售收入因疫情影响大幅降低,这个很容易理解,很多生长激素行业医疗会议没办法举办,销售费用没有花出去,但管理费用提升也不多,充分体现其管理也在不断提升(疫情期间普遍管理费用要大幅上升的),财务费用大幅降低,这个不一定可持续,但金额较少只有几千万;研发费用持续大幅提升,同比增长28%,说明公司持续重视研发投入,2020年投入达4.74亿,研发投入占比从5.5%提升至7.9%,但研发资本化率大幅提升,从18%提升至30%(恒瑞为0),给出的主要解释是按照长春高新一贯的财务标准,进入临床三期的项目资本化。这点也无可厚非,虽然没有恒瑞全部费用化优秀。 货币现金占比略减少,存货大幅增加,增加12亿,这12亿在存货表中体现在开发成本从17亿陡增到30亿,所以应该是房地产开发所致。 13.8亿应收款中,超过一年的账龄的非常少,只有4000多万元。 为啥分红这么少? 股权结构,高层由政府委任,决定了低分红 业绩承诺: 金磊、林殿海作为业绩承诺方,承诺金赛药业2019年度、2020年度、2021年度实现净利润分别不低于155,810万元、194,820万元、232,030万元,承诺期累计实现的净利润不低于582,660万元。业绩承诺中的净利润指合并口径下扣除非经常性损益后归属于母公司股东的净利润。 2020年29.52亿,远超承诺的19.48亿;同样预计2021年也将远超。 金赛主要产品:GH+促卵 百克主要产品:水痘+狂犬+鼻喷 公司未来展望: 1、挖掘现有主导产品潜力,积极培育新的经济增长点 3月开始带大家布局的中材节能(603126)和华银电力(600744),到现在都已经实现了翻倍! 还有前几天在(公 众 号)提示的长源电力(000966)和菲达环保(600526)也都吃了一波肉,这足以证明笔者的实力。 4月份布局已经开始了 ,把握住好机会!最近复盘精选一只高质量翻倍妖股。该股目前已被游资机构重仓,处于震荡上行趋势,庄家控盘程度极高,近期受大盘调整后,技术上弧形底部,主力控盘不错。尾盘大资金介入明显,这波大资金,很大机会要打造一只大妖股!也是我最近一直重点关注!短期预计至少有128%以上的涨幅,明天正是低吸建仓最佳时机!接下来吃一次大 肉,早点跟上,早点回血。 想跟上节奏的朋友,来微信公众号:文 山 金 海 回复“66”即可。公司将践行“研发销售在外,生产在内”的发展路线,通过广泛合作,投资国内外先进项目,打造集约化全球生产基地,实现集团医药产业的快速成长。在现有产业方面,公司将努力扩大重组人生长激素、水痘疫苗等产品的品牌优势和市场优势,拓展销售渠道及产品领域覆盖,巩固、提升产品市场占有率;积极推动重组人生长激素(成人生长激素缺乏)、促卵泡激素等非儿科产品、鼻喷流感疫苗等新疫苗产品的销售推广力度,充分发挥市场影响力和剂型优势,将新产品培育成公司新的利润增长点。 2、坚持国际化视野,高标准发展医药产业 公司将围绕基因工程药物、生物疫苗、抗体药物、高端化药和现代中药五大板块布局,打造国际化、集约化、现代化的产品研发生产基地。在产品研发方面,公司将做好老品种新适应症的开发、升级替代产品研发,支持子公司上海研发中心建设,积极推进新领域在研项目进程;在新投入项目方面,做好金赛药业生长激素生产基地项目及国际产业园项目、百克生物疫苗生产基地项目、凯美斯高端化药基地项目、瑞宙生物疫苗基地项目、安沃高新抗体药基地项目等设计、建设、技术转移等工作,加速新技术的产业化进程;拟合作项目方面,做好拟投国际化合作项目论证、谈判和前期准备工作。 金赛最近5年基本财务情况 2016年金赛营收13.79亿,同比增长30%,利润4.96亿,同比增长30% 2017年金赛营收20.84亿,同比增长51%,利润6.86亿,同比增长38% 2018年金赛营收31.95亿,,同比增长53%,利润11.32亿,同比增长65% 2019年金赛营收48.2亿,同比增长50%,利润19.76亿,同比增长75% 2020年金赛营收58亿,同比增长20%,利润27.6亿,同比增长39% 2020Q4金赛营收15.54亿,同比增长33%,利润7.71亿,同比增长61% 说明金赛业绩摆脱疫情影响,在快速恢复! 在儿科、女性生殖健康不断深度拓展病症的同时,在成人GH(抗衰老)方面快速进步,已开始市场拓展,GH未来空间非常大,典型的长坡厚雪! 且相对安科等,竞争优势显著!对于主流的水针,无论是医生还是病患家长,都会优先选择已经上市十多年的大家反馈有效的金赛GH,有很多病患家长群,大家在里面互通有无。安科想要扩大市占率比较难,且至少需要一个缓慢的过程。GH空间很大,当前渗透率不高,需要花时间不断积累和沉淀,同时由于空间大,仍属于增量市场,不是你死我活的存量竞争。 综上所述,大白马是一如既往的优秀,值得继续拥有。 但是风险也不能完全忽视: 1. 政策风险 三甲医院开处方,小药店开药,是否存在政策对生长激素严控的风险? 2.政府合作及房地产开发风险 海容广场巨大投入,现金流大量占用,且不断投入,是否成为吞金兽,无底洞? 是否政府形象工程,250米地标建筑,政治意义大于经济效益? 长春这座东北城市,这个写字楼与酒店房地产投资未来是否能收回成本且有收益? 作者:打印一份一点原文链接:https://xueqiu.com/5100320004/176620710 转载请注明:www.51xianjinliu.com » 长春高新大白马的投资逻辑是什么 喜欢 (0)or分享 (0)