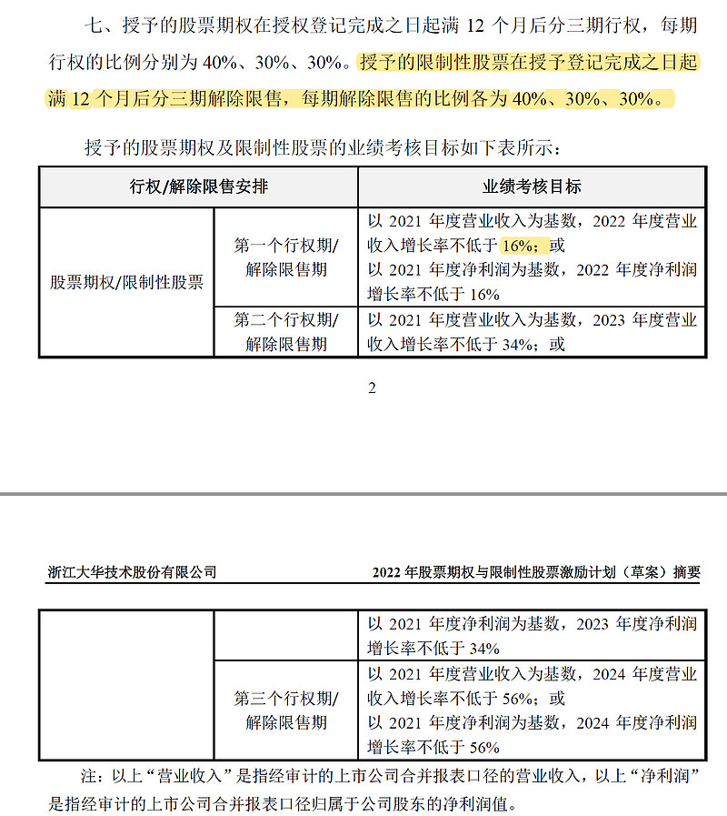
大华股份(002236):每股净资产 6.6元,每股净利润 1.34元,历史净利润年均增长 35.29%,预估未来三年净利润年均增长 20.12%,更多数据见:大华股份002236核心经营数据 大华股份的当前股价 16.51元,市盈率 14.22,未来三年的估值假设和预期收益率如下:15倍PE,预期收益率 111.01%;20倍PE,预期收益率 181.34%;25倍PE,预期收益率 251.68%;30倍PE,预期收益率 322.01%。 $海康威视(SZ002415)$ $大华股份(SZ002236)$ 从13年限制性股票激励后,大华在18年在启动股权激励,这个激励和新CEO到岗应该有关。新CEO为李柯,在华为工作21年后,从地总岗位来到大华,2017年5月份开始任总裁/CEO。从17年年报看,其年薪是189.98万元。通常新的高管进入,会开始进行一轮股权激励,云南白药引入董明也是如此。 一、2018年8月,大华发布股权激励的草案。本计划拟授予的股票数量为121,749,000股(最终以实际认购数量为准),拟授予的限制性股票所涉及的股票来源为公司向激励对象发行的人民币普通股(A股)股票,约占本计划公告时公司股本总额的4.2000%。公司拟首次授予激励对象限制性股票的价格为8.17元/股,系根据本次激励计划草案公告前1个交易日交易均价的50%与前20个交易日交易均价的50%之较高者确定。 从解锁条件看,2018年营收相对17年有25.58%增长,满足第一个解锁期条件。后面两个解锁期无法满足条件。CEO李柯只能解锁32万股。 二、2020年4月,大华发布股权激励草案。这是一次针对高管的限制性股票激励(半价),此时李柯辞职总裁职务,张兴明接任执行总裁,傅利泉任董事长兼总裁。这个解锁条件非常高,20年营业收入同比19年增长34.1%,21年营收相比19年增长64.95%。利润也有相应的要求,收入目标无法达成,显然这两个解锁期都无法解锁。 三、2022年4月,大华再次启动股权激励计划,这次规模庞大,占股本5%,包含高管和骨干员工。 本激励计划拟授予激励对象权益总计14,972.80万份,约占本激励计划草案公告日公司股本总额299,455.073万股的5%。其中股票期权激励计划和限制性股票激励计划计划各一半。本激励计划授予的股票期权的行权价格为16.86元/股,限制性股票的授予价格为8.43元/股。这次的解锁条件看比18,20年两次要宽松,收入增长率从23%,34%降低到了16%,且和利润采用或的关系,而非前两次的与关系。 四、大华股权激励的小结。 大华股份老板是傅利泉和朱江明,属于典型的私企。在这里面做高管,想拿到限制性股票或者股权激励计划,挑战还是很大的。大华创始人之一朱江明负责零跑的情况来看,提出三年超越特斯拉,说明大华创始人可能敢于提不太现实的目标,这也许是大华18,20年两次股权激励只有20%解锁率的原因。 从18年,20年的两次股权激励来看,18年3期,20年的2期,合计5期解锁,真正解锁成功的只有1期。 针对2022年的股权激励,覆盖范围更宽,适当降低了解锁条件,是有机会成功的,如继续解锁不成功,可能对高管和骨干的积极性会有所伤害。 另外,从18,20,22年三次的股权激励来看,限制性股票授予价格都在8元左右(市场价半价)。也就是对于16元的价格,管理层应该认为属于低估区间。 作者:前瞻三五年原文链接:https://xueqiu.com/2817581036/216126631 转载请注明:www.51xianjinliu.com » 从股权激励视角看大华股份 喜欢 (0)or分享 (0)