财务自由:重要的不是你站在什么位置,而是你朝着什么方向!

长安福特生锈问题被点名后长安汽车与福特股价双双下跌| 315专题

投资分析2021 现金刘 304℃

长安汽车(000625):每股净资产 9.07元,每股净利润 0.14元,历史净利润年均增长 9.2%,预估未来三年净利润年均增长 99.66%,更多数据见:长安汽车000625核心经营数据

长安汽车的当前股价 10.26元,市盈率 -15.67,未来三年的估值假设和预期收益率如下:
15倍PE,预期收益率 62.91%;20倍PE,预期收益率 117.21%;25倍PE,预期收益率 171.52%;30倍PE,预期收益率 225.82%。

熊孩子不给父母省心直接拖累股东双方股价表现 @今日话题   

3月16日长安汽车股价低开一度跌破15元/股跌幅超过3%为过去四个月低点随后跌幅震荡缩窄收盘报收15.1元/股下跌0.92% $长安汽车(SZ000625)$   

当晚福特汽车股价震荡走低截止美国时间16日收盘福特汽车股价大跌5.38%报收12.49美元/股终结了自去年3月以来的大涨态势 $福特汽车(F)$  

这或许与3月15日晚两大汽车上市公司的合资子公司长安福特产品缺陷登上央视315晚会有些牵连

值得注意的是2020年长安福特市场表现刚刚有所起色股东双方也签署战略合作协议要加速长安福特在华发展并导入更多新产品

今年1~2月长安福特销量达到4.1万辆同比增长111.8%

不过3·15晚会被点名曝光尤其是设计缺陷导致变速箱生锈以及厂商对待问题的态度可能对其重新建立的产品和品牌形象造成较大打击

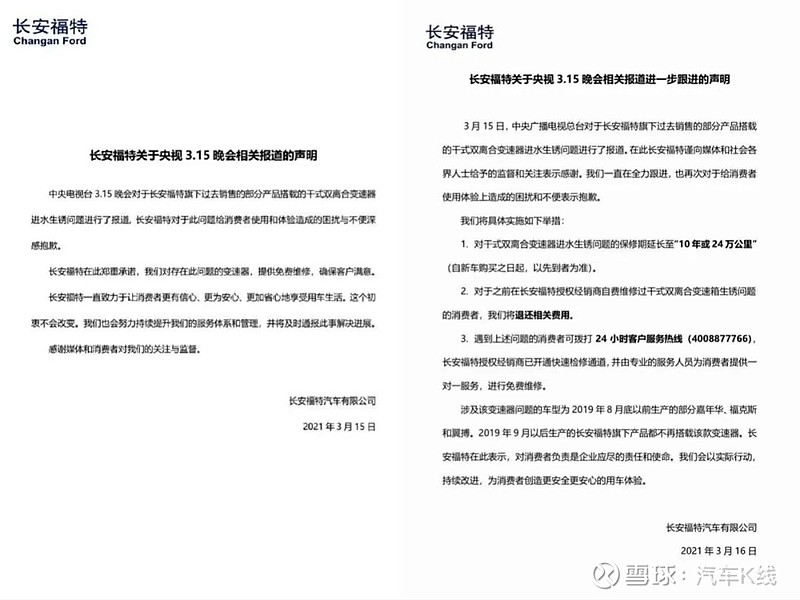
虽然事后长安福特很快发表道歉声明但被指没有诚意不久后其发布进一步声明一方面将央视改称为中央广播电视总台也给出更为具体的处理措施

长安福特表示2019年8月底以前生产的部分嘉年华福克斯和翼博车型存在变速箱生锈问题而从央视曝光车主购车时间来看这个时间跨度相当大

也不排除在监管部分要求下长安福特要对缺陷车辆进行大规模召回

某种程度上这可能会影响长安福特2021年业绩表现从而拖累长安汽车和福特汽车的整体业绩

目前长安汽车处在快速恢复的过程中2020年累计销量成为中国市场为数不多保持两位数增长的汽车上市公司今年1~2月该公司销量达到近41.47万辆同比增幅高达153.89%

虽然销量表现长虹可长安汽车股价却难言乐观从去年12月初最高的28.38元一路下滑至当前的15元左右几乎腰斩

3月17日长安汽车股价开盘略有回升

不久前长安汽车还宣布了股权激励计划包括朱华荣等长安汽车高层和研发人员等皆在其中但旗下最重要合资公司马失前蹄还是让人担心

对福特汽车而言也似乎结束了去年3月以来的大涨态势连续两日股价下跌除了合资公司在中国市场自己闹出的坑爹芯片短缺也可能对其息税前利润产生10亿~25亿美元的负面影响 @雪球汽车    @雪球    @雪球达人秀    #股民的日常#    #今天聊点啥#    #汽车股#   

作者:汽车K线
原文链接:https://xueqiu.com/5781322612/174670887

转载请注明:www.51xianjinliu.com » 长安福特生锈问题被点名后长安汽车与福特股价双双下跌| 315专题

喜欢 (0)or分享 (0)