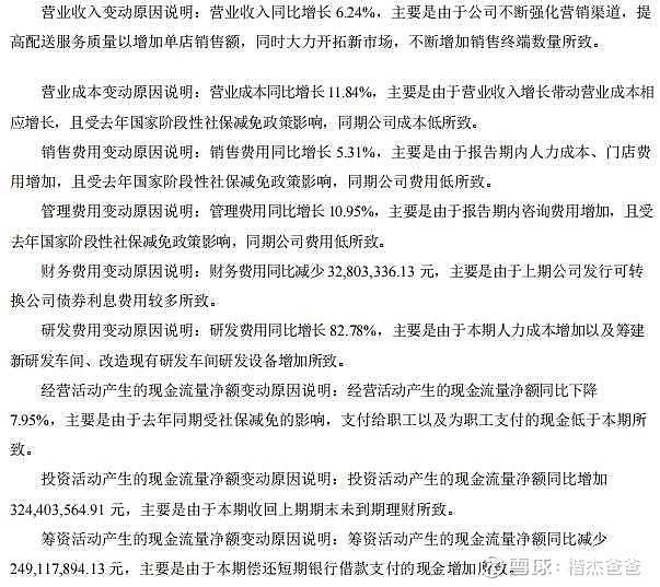
桃李面包(603866):每股净资产 5.18元,每股净利润 0.8元,历史净利润年均增长 18.0%,预估未来三年净利润年均增长 13.99%,更多数据见:桃李面包603866核心经营数据 桃李面包的当前股价 13.74元,市盈率 24.14,未来三年的估值假设和预期收益率如下:15倍PE,预期收益率 -7.3%;20倍PE,预期收益率 23.6%;25倍PE,预期收益率 54.5%;30倍PE,预期收益率 85.4%。 一、公司介绍: 桃李面包公司成立于1997-01-23,2015-12-22在上海证券交易所上市,公司所属行业:食品饮料—休闲食品。 桃李面包股份有限公司是一家专注于以面包及糕点为核心的优质烘焙类产品的生产及销售,属于国内知名的“中央工厂+批发”式烘焙食品生产企业。公司主要产品为“桃李”品牌面包,目前拥有软式面包、起酥面包和调理面包三大系列面包。此外,公司还生产月饼、粽子等产品,主要是针对传统节假日开发的节日食品。 二、非财报内容: 我们在看财报之前,肯定要先找到这句话,而这句话的关键词就是“标准无保留意见”。不过一般情况下,公司的年报都会有这句话,但是不排除有二般的情况,谨慎原则,还是要找到这句话,没有这句话的年报就可以PASS掉了。 接着看一下公司的分红情况,公司分红或者不分红都能看出公司是否真的挣了钱或者说是否真的挣了现金,因为有些公司表面上是挣了钱,不过也只是在报表里面的一个数字而已,钱并没有到公司账上。第二个可以看出公司的管理层是否慷慨,既挣了钱,也愿意分给股东,这样当然是最好的。当然这个分红与不分红也是要看具体行业,高科技行业,互联网行业,医院类等,不分红也是能够理解。 看一下桃李面包的分红情况,10股转赠4股派发红利6元。说明公司挣了钱,管理层也比较慷慨。 三、公司主要财务指标: 2021年营业收入63.35亿,2020年59.63亿元,同比增长6.24%;2021年归属于上市公司股东净利润7.63亿元,2020年8.82亿元,同步下降了13.54%。这是典型的增收不增利,公司的营业收入增加了,但是利润却缩减了,而且还是大幅缩减。需要我重点关注一下这个点,是什么原因导致了增收不增利这个事实。 四、回顾过去一年的工作情况: 简单来说就是,公司在过去一年里,加大力度拓展市场,打造线上渠道,追求线上线下融合,并且加强研发新产品,丰富产品多样化以及人才的培养。这些都是一些套话,也是一些好话,有些简单了解就好。 公司业务情况及生产工艺,销售模式。公司属于国内知名的“中央工厂+批发”式烘焙食品生产企业。销售模式采用直营和经销两种。 五、公司的竞争力分析: 1,拥有“高性价比”产品 2,强大的品牌影响力, 3,健全且稳定的销售网络, 4,“中央工厂+批发”模式带来的高附加值。 这些也都可以简单看看。 六、利润表及现金流量表相关科目变动。 这些内容需要重点看一下,这是相对于上一年的一些科目变动情况以及说明情况。重点看一下营业成本和管理费用以及研发费用,这些科目变动的较大。 三个原因导致营业收入的增加,营业成本的上升,以及毛利率的减少。 产品情况,面包及糕点是公司的主要产品,营业收入61.88亿元,月饼营业收入1.33亿元,粽子营业收入0.12亿元。 七、看前五大供应商和前五大客户情况。 前五名客户销售额5.81亿元,占年度销售总额9.18%,这个占比还算比较高。前五名供应商采购额11.08亿元,占年度采购总额45.55%,这个占比非常高,说明公司能够最大化的去压低上游成本价格。 八、资产及负债状况及说明。 九、董事、监事、高级管理人员持股变动及报酬情况,以及介绍。 这些内容简单看一下,主要看持股变动,以及是否有发生高管频繁离职的情况。 看前十大股东情况,需要重点关注的是质押情况。这些质押数量已经占了总股本的12.59%,这个质押比率还是比较高的。 十、看公司治理结构: 吴学群、吴学亮、吴志刚、盛雅丽、吴学东,这五个人占了总股份的58.59%,又是一致行动人,所以公司基本上是由这五个人说了算。 十一、财务数据 最近6年的营业收入都是逐年增加的,不过2020年和2021年增速明显放缓,只有5.67%、6.23%。 而净利润出现了负增长,同比增长-13.49%。 加权净资产收益率前五年均保持在20%左右,2021年只有16.01%。 资产负债率还算比较健康,基本在20%以下,除了2019年的27.82%。 营业毛利率最近两年也有所下降,可能是营业成本的增加以及各种费用的增加导致。 十二、可能面对的风险 1,食品安全控制风险, 2、原材料价格波动风险, 3,市场变化的风险, 4、生产过程中产生环境污染的风险, 5、安全生产的风险, 6、黑天鹅事件, 7、行业竞争的加剧。 十三、简单的技术分析 先看日K,K线已经站上5日、10日,20日均线,5日均线已经上穿10日均线,形成金叉,目前还没上穿20日均线。MACD和KDJ目前处于金叉状态,不过MACD还是在O轴下方,属于空方的底盘,谨慎看多。 再看周K,K线还没完全站上5周均线,MACD出现钝化,有向好的趋势,KDJ金叉状态,而且最近一周还是放量上涨,目前来看,也是属于偏多的状态。 此文只作为本人投资依据,不作为任何的投资建议,注意盈亏自负。 作者:楷杰爸爸原文链接:https://xueqiu.com/1096773692/217240794 转载请注明:www.51xianjinliu.com » 桃李面包2021 年报解读 喜欢 (0)or分享 (0)